气体涡轮流量计 VS 其他流量计:谁才是最佳选择?
2025-12-10
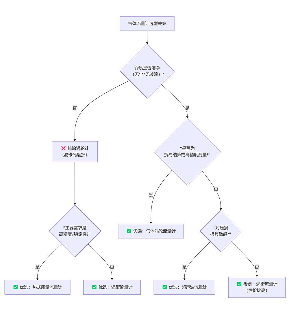
气体涡轮流量计并非万能,其“最佳”与否完全取决于具体工况和首要需求。
一、四大气体流量计核心对决
| 特性 | 气体涡轮流量计 | 热式质量流量计 | 涡街流量计 | 超声波流量计 |
|---|---|---|---|---|
| 工作原理 | 气流推动叶轮旋转 | 热量散失与流速关系 | 卡门涡街频率检测 | 超声波传播时差 |
| 核心优势 | 精度极高、重复性好、量程宽 | 直接测质量流量、无活动部件、响应快 | 结构坚固、耐脏污、无活动部件 | 无压损、量程比极宽、可大口径 |
| 主要缺点 | 惧脏污/液滴、轴承会磨损、有压损 | 对介质组分敏感、价格高 | 低流速性能差、怕振动、下限流量高 | 价格昂贵、对安装要求高、惧气泡 |
| 典型精度 | ±0.5%~±1.0% | ±1.0%~±1.5% | ±1.0%~±1.5% | ±0.5%~±1.0% |
| 量程比 | 10:1 ~ 30:1 | 100:1 ~ 1000:1 | 10:1 ~ 20:1 | 40:1 ~ 250:1 |
| 压损 | 中-高 | 极低 | 中 | 无 |
| 价格水平 | 中-高 | 高 | 中 | 高 |
| 最佳应用场景 | 贸易交接、高压天然气、 洁净气体高精度计量 |
压缩空气能耗监测、泄漏检测、 烟道气、脏污气体 |
工业过程蒸汽/气体、 厂际核算、供暖气体 |
大口径管道(DN300以上)、 低压损要求、城市燃气 |

二、“最佳选择”场景速查表
请立即选择气体涡轮流量计,当:
-
贸易结算:如工厂天然气进厂计量、压缩空气对外销售。
-
高压洁净气体:如CNG(压缩天然气)、高压空气、惰性气体。
-
要求高精度与高重复性的实验室或工艺控制点。
应坚决避开气体涡轮流量计,当:
-
介质含尘、油雾、液滴(如未净化的煤气、湿空气)。
-
流量极低(低于仪表量程下限)。
-
对管道压力损失有严格限制。
-
要求极低维护,无法定期检定。
三、替代方案指南
-
如果你的气体不干净 → 选热式或涡街
-
热式质量流量计:可测量脏污气体,直接输出质量流量,无需温压补偿。是压缩空气节能监测的首选。
-
涡街流量计:耐脏性较好,结构简单可靠,适合工厂内部蒸汽和空气的过程计量,性价比高。
-
-
如果你的管道很大且怕压损 → 选超声波
-
气体超声波流量计:DN300以上优势明显,零压损,是城市燃气门站、大型输气管线的主流选择。
-
-
如果你要测极小的流量 → 选热式或膜式
-
热式质量流量计或膜式气体流量计:擅长微小流量测量,用于实验室、检漏、采样。
-
最终决策口诀
-
要贸易,求精准,介质干净选涡轮。
-
要节能,测压缩,脏污气体热式行。
-
要耐用,性价比,一般过程用涡街。
-
管径大,怕压损,超声波计是答案。
结论:没有绝对的“最佳”,只有最“适合”。 请务必明确您的首要需求(精度、耐用、成本)、介质状态(洁净度、压力) 和预算范围,再对照以上指南做出选择。对于关键应用,建议将工况提供给2-3个可靠品牌的工程师,获取他们的专业选型建议后再做决定。如想了解更多流量计相关信息或者流量计选型,可咨询艾丝特流量计厂家技术客服:180 1926 2426(微信同号)获取帮助。
分享至:
下一篇: